Väike Päike
Web/UI & UX
Projekt
Väike Päike Lasteklubi pakub varajase arengu programme, mängurühmi ja peresündmusi üle kogu Eesti.
Varasem veebileht oli nii visuaalselt kui ka funktsionaalselt vananenud, mis tekitas segadust, raskusi navigeerimisel ja kõrgeid lahkumismäärasid.
Missioon
Eesmärk oli muuta Väike Päike Lasteklubi veebileht moodsaks ja kasutajasõbralikuks platvormiks, mis peegeldab klubi rõõmsat, hoolivat ja usaldusväärset olemust.
Vanemad ja hooldajad peaksid kiiresti leidma olulist teavet, tutvuma programmidega ning saama sõltumata seadmest või tehnilisest teadlikkusest lihtsasti brändiga suhelda.
Peamised probleemid
-
- | Ülekoormatud navigeerimine ja halb mobiilne kohanduvus
| Ebajärjekindel visuaalne keel ja vananenud disain
| Raske sisustruktuur – olulised info (nt asukohad, ajakavad, kontaktid) olid raskesti leitavad
| Puuduvad selged tegevusele kutsuvad nupud (nt registreerumine, liitumine, kontakti võtmine)
- | Ülekoormatud navigeerimine ja halb mobiilne kohanduvus
Lahendused
-
| Selge, mobiilisõbralik kasutajaliides sõbralike värvide, pehmete vormide ja mänguliste visuaalidega
-
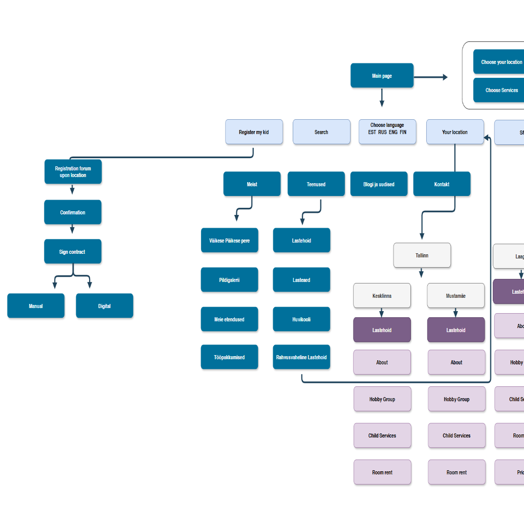
| Töödeldud infoarhitektuur parema sisu hierarhia ja navigeerimise jaoks
-
| Selgelt määratletud kasutajate teekonnad („Asukoha leidmine“, „Kursusele registreerimine“, „Kontaktivõtt“)
-
| Lihtsustatud sisulayout, et parandada loetavust
-
| Ligipääsetav disain – kasutajasõbralik kõigil seadmetel ja kasutajagruppidel
Klient
VÄIKE PÄIKE TALLINN OÜ – Eralasteaed ja varajase arengu programmid.
Tallinn, Eesti









